一、申报事项及办理时间
1.建筑工程施工许可证核发(含质量监督手续办理)(住建部门)1个工作日
2.建设工程消防设计审查(住建部门)1个工作日
3.城市建筑垃圾处置核准(城管部门)5个工作日
4.城镇污水排入排水管网许可(城管部门)5个工作日
总体办理时长:5个工作日(不含企业补正材料、公示等时间)。
二、申报渠道
河南政务服务网“高效办成一件事”专区,市、县两级政务服务中心“高效办成一件事”综合窗口。
三、申报主体
拟开展建筑工程施工,需办理施工许可及相关配套准入手续的建设单位(法人)。
四、申报条件
1.所需材料。(1)施工许可类:用地批准手续、建设工程规划许可证、施工企业确定证明(中标通知书或发售合同)、施工图设计文件审查合格书、质量安全监督手续及保证措施资料、建设资金落实承诺书。(2)消防审查类:消防设计审查申请表、消防设计文件、规划许可文件(临时建筑需提供批准文件)。(3)建筑垃圾处置类:书面申请(含运输路线及处置点)、消纳场平面图及管理制度、建筑垃圾分类处置及回收方案、道路运输经营许可证及车辆行驶证、运输单位管理制度、车辆密闭及记录仪安装证明。(4)污水排入管网类:污水排放口设置符合规划的证明、排放水质达标承诺/检测报告、预处理设施建设方案。
2.核验标准:收件环节严格落实资质审查,逐一对比企业名称、人员信息、证件有效期是否真实一致。消防审查需确保图纸与申请内容高度契合。建筑垃圾与污水排放申请需核验运输单位资质及预处理能力。材料不符合要求的,由受理方通过指引一次性告知补正事项。
五、申报流程
1.信息填报:企业通过法人账号登录河南政务服务网“高效办成一件事”专区(或前往线下综合窗口),在线填写统一申请表,并按照报建类型同步上传所有要件的电子扫描件。
2.部门办理:住建、城管依托平台实行并联核查,住建部门优先办理施工许可及消防审查,城管部门同步开展建筑垃圾处置及排水许可核准。
3.申报结果:企业经办人可登录河南政务服务网或“豫事办”法人账号,进入“我的办件”实时查询进度,并下载各项核查结果报告及电子证照。

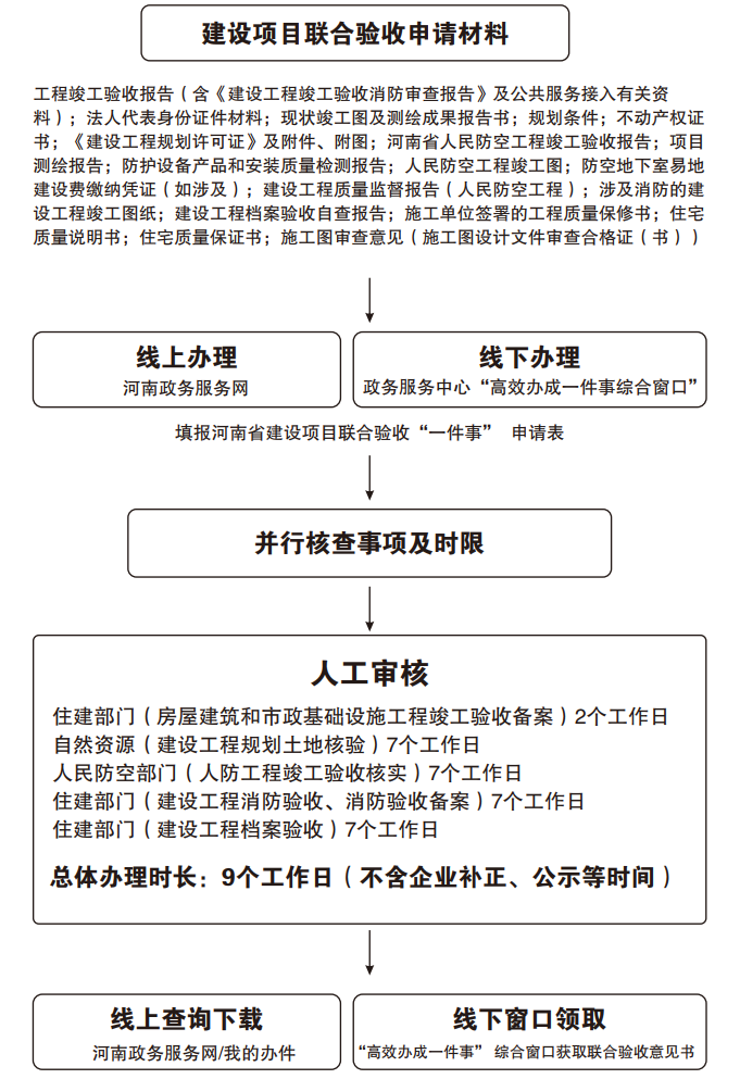
建设项目联合验收“一件事”操作指引
一、申报事项及办理时间
1.房屋建筑和市政基础设施工程竣工验收备案(住建部门-人工核查)2个工作日
2.建设工程规划土地核验(自然资源部门-人工核查、现场验收核实)7个工作日
3.人防工程竣工验收核实(国防部门-人工核查、现场验收核实)7个工作日
4.建设工程消防验收、消防验收备案(住建部门-人工核查、现场验收核实)7个工作日
5.建设工程档案验收(住建部门-人工核查、现场验收核实)7个工作日
总体办理时长:9个工作日(不含企业补正、公示等时间)。
二、申报渠道
河南政务服务网“高效办成一件事”专区,市、县两级政务服务中心“高效办成一件事”综合窗口。
三、申报主体
建设工程项目的建设单位(企业)。
四、申报条件
1.所需材料。(1)房屋建筑和市政基础设施工程竣工验收备案:工程竣工验收报告(含《建设工程竣工验收消防审查报告》及公共服务接入有关资料),工程质量监督报告,人防工程竣工验收核实认可文件,建设工程档案认可文件,建设工程规划土地核实意见确认书,施工单位签署的工程质量保修书,建设工程消防验收意见书或建设工程消防验收备案凭证,住宅质量说明书,住宅质量保证书,施工图审查意见(施工图设计文件审查合格证(书);(2)建设工程规划土地核验:法人代表身份证件材料,现状竣工图及测绘成果报告书,规划条件,不动产权证书,《建设工程规划许可证》及附件、附图;(3)人防工程竣工验收核实:河南省人民防空工程竣工验收报告,项目测绘报告,防护设备产品和安装质量检测报告,人民防空工程竣工图,防空地下室易地建设费缴纳凭证,建设工程质量监督报告(人民防空工程);(4)建设工程消防验收、消防验收备案;工程竣工验收报告(含《建设工程竣工验收消防审查报告》及公共服务接入有关资料),涉及消防的建设工程竣工图纸;(5)建设工程档案验收:建设工程档案验收自查报告。
2.核验标准:房屋建筑和市政基础设施工程竣工验收备案将逐一对比上述材料中项目名称、规模、技术指标、各参建主体信息是否一致,材料是否齐全有效、签字盖章是否完整,材料不符合标准的,由受理方口头指引并一次性告知补正事项,保障核查程序合法性。建设工程规划土地原工程设计方案是否擅自变动,依据工程规划许可证重点核查容积率、绿化率、建筑密度、建筑高度是否超限、位移,符合以上条件验收通过。如材料不符合标准,受理方应明确指引,一次性告知补正事项,确保核查程序的合法性和规范性。人防工程竣工验收重点核对建设工程质量监督报告、竣工验收报告、项目测绘报告、防护设备检测报告、竣工图以及易地建设费缴纳凭证。如材料不符合标准,受理方应明确指引,一次性告知补正事项,确保核查程序的合法性和规范性。查验归档文件是否按照《建设工程文件归档规范》(GB/T50328最新版)收集齐全,质量和组卷是否符合要求,材料不符合标准的,由受理方指引并一次性告知补正事项,保障核查程序合法性。
五、申报流程
1.信息填报:企业通过法人账号登录河南政务服务网专区(或前往线下综合窗口),填写申请表并同步上传(或提交)所有必备材料。
2.部门办理:住建、自然资源、人防部门开展人工核查与现场验收核实,现场验收核实在9个工作日内办结。
3.申报结果:企业经办人登录河南政务服务网或“豫事办”法人账号,进入“我的办件”模块查询、下载各项核查结果报告及认可文件。

申请公租房“一件事”操作指引
一、申报事项及办理时间
1.保障性住房信息核查(住建部门)15个工作日
2.个人身份信息核验(含户籍、居住证信息)(公安部门)15个工作日
3.低保、特困、低收入人员信息核验(民政部门)15个工作日
4.婚姻信息核验(民政部门)15个工作日
5.社会保险参保缴费记录查询(人社部门)15个工作日
6.不动产登记信息核验(自然资源部门)15个工作日
总体办理时长:15个工作日
二、申报渠道
河南政务服务网“一件事”专区、“豫事办”App,周口市、县级政务服务中心“一件事”综合窗口。
三、申报主体
周口市中心城区(含川汇区、示范区、临港开发区)范围内符合公租房保障条件的住房困难家庭(城市低保住房困难家庭或中等偏下收入住房困难家庭)和在本市中心城区稳定就业的外来务工人员。
四、申报条件
所需材料:必备材料为《周口市中心城区公共租赁住房申请表》《个人房屋查询情况表》《未租赁或购买过保障性住房的证明》《承诺书》,申请人及共同申请人身份证正反面、户口本首页及个人页原件,结婚证、离婚证、丧偶需提供配偶死亡证明;城镇低保家庭需上传低保证或办事处开具的证明;非中心城区户口稳定就业的外来务工人员需额外提供居住证、劳动合同、最近连续3个月单位缴纳的《养老保险信息查询单》。
五、申报流程
1.信息填报:申请人登录河南政务服务网“一件事”专区(或前往线下综合窗口),在线填写申请表,并按照所属类型同步上传必备材料。
2.部门办理:自然资源、人社等具备数据共享条件的部门实行自动核查、“即办”反馈;公安、住建、民政等部门开展人工核查,并联审批并在15个工作日内办结。
3.申报结果:申请人可登录河南政务服务网或“豫事办”账号,进入“我的办件”实时查询办理进度与核查结果。

责任编辑:周口住房和城乡建设局管理员
原文地址:http://zfcxjs.zhoukou.gov.cn/sitesources/zfcxjsj/page_pc/xwdt/bmdt/articleaf7383b2d63441deb68ad0c34e11e502.html



